(本网讯 张慧)为扎实稳妥有序做好校园疫情防控,推进毕业生复试调剂及就业工作,2022年4月1日上午11点,2018级城乡规划、地理科学(非师范)专业在腾讯会议召开疫情防控背景下安全教育暨就业指导主题班会,会议由辅导员张慧主持,全体学生参会。



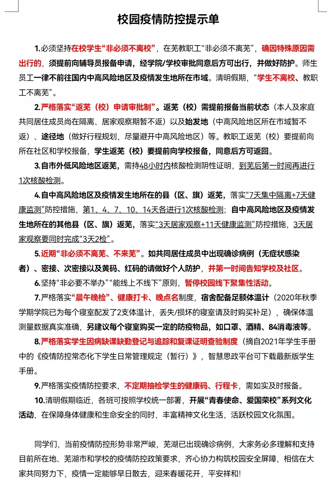
张慧首先向学生们介绍了清明节放假的相关通知以及放假时间调整的原因,倡导学生们在保障生命安全与身体健康的基础上积极参与校园文体活动。随后,张慧带领学生学习了30种疫情防控违法违规行为及法律后果与最新的校园疫情防控提示单,提醒学生做到知法守法懂法爱法,必须严格落实“晨午晚测温”、健康打卡、晚点名、请销假制度;她还通报了近期违反疫情防控要求典型问题案例,进一步告诫学生在做好自我管理的同时,成为身边人的“监督员”,保障每一个人的健康与安全。



“疫情防控背景下要注意哪些方面的安全问题?”张慧就生理安全、心理安全、交通安全、食品安全、消防安全、财产安全、反诈骗、网络安全与学生进行交流,并做出了几点提示:注意天气变化,生病要及时报备就医,春季易过敏同学还需小心过敏原;注意校内交通,岔路口与拐弯处要减速慢行;合理饮食少点外卖,如需点外卖一定要选择正规门店;注意用电安全,做到人走断电,寝室与实验室不要出现明火;安装国家反诈中心app,主动学习反诈知识与视频,牢记“天上不会掉馅饼”、“给钱不要,要钱不给”,保障财产安全的同时注意个人信息安全;不信谣不传谣,网络发声要弘扬正能量。
此外,张慧还就研究生复试调剂、简历制作、就业相关政策及注意事项与学生进行交流,会议气氛融洽。






本学期开学以来,色情动漫
严格落实芜湖市和学校的疫情防控政策要求,保障学生身体健康与生命安全的同时,注重了解毕业班学生的实际需求,为其的升学或就业保驾护航。